Separating single-layer PET trays from PET bottles
TOMRA Sorting Recycling introduces new SHARP EYE technology.
TOMRA Sorting Recycling has introduced a new technology called TOMRA SHARP EYE, which makes it possible to separate single-layer PET trays from PET bottles. This enhances the previous capability of TOMRA’s AUTOSORT machine to separate multi-layer trays. This breakthrough is commercially significant because small but critical differences in the chemical properties of PET food trays and PET bottles mean that they have to be separated for equivalent-product recycling. In addition to this, artificial intelligence embedded in TOMRA systems also enables seamless analysis of sorted products, making the future plants even smarter.
Valerio Sama, TOMRA Sorting Recycling Product Manager, commented: “We expect our new TOMRA SHARP EYE technology to be welcomed by collection-and-sorting plants and by PET regeneration centres. Demand for this is likely to grow, because the widening international adoption of on-the-go lifestyles is pushing-up the use of plastic drink bottles and plastic trays used for fruit, vegetables and other foodstuffs.”
The key to this breakthrough is an enhancement of TOMRA’s FLYING BEAM® technology, which was already the best sensor technology on the market. As the first near-infrared (NIR) scan system with point-scanning (and no need for external lamps), this focuses only on the area of the conveyor belt being scanned. Allowing a wide range of calibration possibilities, this can distinguish even the finest molecular differences in materials flowing down the recycling line - and now that TOMRA SHARP EYE introduces a bigger lens for higher light intensity, it is possible to detect even the most difficult to distinguish properties.
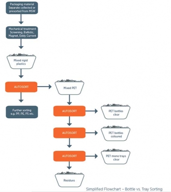
The step-by-step process which concludes with the separation of single-layer PET trays and PET bottles is seamless and flexible. During the preparation for sorting mixed plastics into different polymers, packaging material collected or pre-sorted from municipal solid waste (MSW) first runs through a mechanical treatment process which reduces voluminous materials, mainly soft items such as plastic, film, and non-plastic products. To then separate mixed PET into different polymers, AUTOSORT functions as a combined system, detecting material and colour in combination with grain size. Even with a very mixed material input, this process achieves an impressive sorting efficiency of 95% or greater.
More than a million plastic bottles are bought around the world every minute and within the next five years this number is expected to increase by a further 20%. In response, EU regulations are tightening and organisations such as Plastics Recyclers Europe are instigating recycling guidelines for PET trays. This will encourage separate sorting streams to enable PET tray recycling and to develop markets for this packaging product.
A TOMRA AUTOSORT machine with the new TOMRA SHARP EYE technology is available for demonstrations by appointment at the company’s Test Center near Koblenz, Germany.







